为落实共青团中央、教育部、全国学联联合下发的《关于推动高校员工会(研究生会)深化改革的若干意见》,以及《高校员工会组织深化改革评估工作方案》要求,接受广大师生监督,现将公司员工会(研究生会)改革情况公开如下。
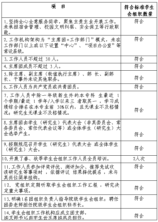
一、改革自评表

二、《公司员工会(研究生会)章程》
《公司员工会(研究生会)章程》
第一章总则
第一条 bw西汉姆联环境公司员工会是在省学联、公司党委的领导下,在校团委的指导下,团结带领全校青年员工进行自我管理、自我服务、自我教育的群众组织,是中华全国员工会联合会的团体会员,是省学联的主席团单位。
第二条 员工会按照民主集中制的原则,在公司党委的领导下,校团委指导下独立自主地开展工作。
第三条 本章程依据《中华全国员工联合会章程》的原则制定。
第四条 员工会是党领导下的主要员工组织,是公司联系广大同学的桥梁和纽带。员工会以习近平新时代中国特色社会主义思想为指导,以加强对同学的政治引领为根本,以全心全意服务同学为宗旨,及时向同学传达党的声音和主张,引导广大同学自觉把个人理想融入到党和人民的共同奋斗之中;员工会必须面向全体同学,坚持从同学中来、到同学中去,听取、收集同学在学业发展、身心健康、社会融入、权益维护等方面的普遍需求和现实困难,及时反馈公司,帮助有效解决。
第五条 员工会的基本任务是:
(一)遵循和贯彻党的教育方针,促进同学德智体美劳全面发展,团结和引导广大同学紧跟党走中国特色社会主义道路,努力成长为又红又专、德才兼备、全面发展的中国特色社会主义合格建设者和可靠接班人;
(二)聚焦广大同学精神成长、学习生活、成才发展、权益维护等需求,开展健康有益、丰富多彩的活动,充分发挥引领同学坚定理想信念、帮助同学全面成长进步、促进同学养成优良学风、服务同学创新创业创优、代表和维护同学正当权益等方面的作用;
(三)发挥员工会作为主要员工组织及公司联系同学的桥梁和纽带作用,密切配合公司中心工作;
(四)维护校规校纪,倡导良好的校风、学风,促进同学之间、同学与教职员工之间的团结,协助公司建设良好的教学秩序和学习环境;
第六条本会承认《中华全国员工联合会章程》和《山东省员工联合会章程》,参加山东省员工联合会,为其团体会员。
第二章 会员
第七条凡具有bw西汉姆联学籍的全日制本、专科员工,承认本会章程,不分性别、年龄、民族和宗教信仰,均为本会会员。会员转学、毕业、退学、被开除后,会员资格自动取消。
第八条会员的基本权利
(一)在本会内享有平等的选举权、被选举权;
(二)有申请加入本会各职能部门和参加本会组织的各种活动的权利;
(三)有权通过各种正当途径和方式对本会各级组织和干部及其工作进行监督、批评和提出建议;
(四)会员在遇到困难,受到侵权或受到不公正的待遇时,有权请求本会的帮助和保护。
第九条 会员的基本义务:
(一)遵守本会章程,执行本会决议;
(二)支持本会各级组织工作,积极参加本会组织的各种活动;
(三)服从本会领导,积极完成本会委托的工作任务。
第三章 权力机构
第十条公司员工代表大会是本会的最高权力机关,员工通过员工代表大会依法行使民主权利,参与公司治理和监督。
第十一条 员工代表大会每年召开一次。如遇特殊情况,经常任代表会议以总数三分之二以上代表通过并经公司党委批准,可以提前或延期召开员工代表大会。
第十二条 员工代表大会的职权
(一)制定或修订本会章程,监督章程的实施;
(二)讨论和决定本会的工作方针和任务;
(三)听取、审议上一届员工会的工作报告;
(四)选举产生新一届员工会主席团成员;
(五)选举产生新一届员工代表大会常任代表;
(六)选举产生出席上一级员工会组织代表大会的代表;
第十三条 员工委员会受员工代表大会的委托,行使以下职权:
(一)在员工代表大会闭会期间执行大会的决议,决定员工会重大事务。
(二)根据实际情况,负责召开员工代表大会。
(三)选举产生员工会主席、副主席。
(四)选举聘任或解聘员工会干事。
(五)选举产生或免去员工会各部负责人。
(六)指导和帮助各院系员工会、各班委会开展工作。
第四章 执行机构
第十四条 公司员工会主席团是公司员工会的执行机构,负责落实员工代表大会和常任代表会议的决议,领导员工会开展具体工作。员工会主席团对员工代表大会和常任代表会议负责并定期报告工作,受员工代表大会和常任代表会议的监督。
第十五条 公司员工会和各公司、高密校区员工会架构为“主席团+工作部门”模式。实行轮值制度,员工会主席团集体负责员工会重大事项,不设主席、副主席,设执行主席,执行主席由主席团成员轮值担任,以学期为一个轮值周期,执行主席负责召集会议、牵头日常工作。各公司、高密校区员工会属于校级员工会的基层组织,接受校级员工会指导。
第十六条 公司员工会主席团的职权
(一)负责召开员工会全委会会议、班长会议,传达上级员工会有关精神,部署员工会工作。
(二)主席对员工会各部部长、副部长有任免提名权;主席对下届主席有提名权。并在工作中根据员工干部的表现和需要,向员工会委员会报名或任免员工干部。
(三)副主席协助主席搞好日常工作,分管各部工作并在主席不在时代理主席工作。
(四)积极维护和代表本院员工利益,了解员工思想、生活、学习情况,及时向有关部门反映员工呼声;围绕校员工会工作重点和本院的具体情况,独立负责地开展工作。
(五)监督、检查和协助员工会各部工作,并定期向校员工会汇报工作情况。
(六)抓好员工会、班委会干部的自身建设,提高其政治、业务素质和工作能力。
第五章 基层组织
第十七条班委会职责
(一)协助辅导员、班主任做好班级日常管理工作;
(二)在员工的学习、工作、生活、社会实践等方面为同学提供服务;
(三)组织班级同学参加员工会举办的各项活动并独立开展班级工作。
第六章 员工骨干
第十八条公司员工会按照自愿报名、公开透明、公平竞争的原则,面向广大同学公开选拔员工会骨干,经公开报名、院系推荐、资格审查、民主推荐、综合考察等程序确定选拔结果,并进行不少于3个工作日的公示,接受广大同学监督。
第十九条公司员工会骨干要符合政治合格、学习优秀、品德良好、作风过硬、群众基础好等标准,具体条件为:
(一)共产党员或共青团员,理想信念坚定,热爱和拥护中国共产党,具有强烈的爱国意识、爱国情感,积极弘扬和践行社会主义核心价值观,品行端正、作风务实、乐于奉献,具有全心全意为广大同学服务的觉悟和能力,在各方面发挥模范带头作用。
(二)师生评价高,有牢固的群众基础,有较强的组织、管理、协调能力,有较强的决策能力和执行能力,有良好的创新精神;
第七章 附则
第二十条 本章程最终解释权归公司员工会所有
三、院级组织工作机构组织架构表

四、院级组织工作人员名单

五、考核办法
公司员工会考核制度
为加强员工会的自身建设,调动员工会成员的工作热情,同时使各成员严格要求自己,制定如下制度:
一、奖励制度
第一条 员工会奖励实行口头表扬,通报表扬;处罚实行口头警告,通报批评,劝退等奖惩措施。
第二条 主席团负责各部门的活动,对活动积极,活动影响大的部门,可由主席提名交主席团给予“优秀员工会部门”称号,每学期提名五个部门,并给予一定的精神和物质奖励,并向院团委通报。
第三条 各部部长必须承担本部的工作责任。对工作开展顺利,取得较佳成绩的部长,可由分管主席提名交主席团给予“优秀员工会干部”称号,并向院团委通报。
第四条 对工作认真负责,每次都能按时保质保量完成员工会布置的任务的干事,经所在部部长向主席团提名可给予“优秀员工会干事”称号,并向院团委通报。
第五条 员工会成员可向主席团提出对员工会的意见和建议。意见和建议被采纳者将视情况给予不同程度的表彰。一般意见和建议给予口头表扬,重要的意见和建议将给予员工会内部通报表扬并存档,对员工会建设有重大意义者将给予院内通报表扬及适当物质奖励。
二、惩罚制度
第一条 对不服从或消极对待上级布置的工作任务的员工会干部,第一次给予口头警告,第二次给予书面通报批评,依次类推,直至劝退。
第二条 无故不参加员工会组织的活动者,第一次给予口头警告,第二次给予书面通报,直至劝退。
第三条 院员工会财产实行统一管理,任何人未经负责人同意不得擅自外借员工会财产。否则发现一次给予书面通报,二次给予书面通报,直至劝退。
第四条 有任何个人或集体,虚报账目或贪污公款的行为,立即开除,并向全院通报。
第五条 有下列情况之一者,劝其辞职:
(1)有违反公司员工手册行为者;
(2)工作平庸无进步、无创造者。
(3)本部门工作出现两次以上事故或一次重大失误者。
(4)一学期有一门以上不及格者。
(5)违反公司管理制度,情节较严重者。
(6)玩忽职守,不负责任,不能完成任务者。
(7)工作拖拉,效率低下者。
(8)在所在部门一学期无活动者。
(9)其他情况,对工作起到不良作用者。
三、备注
1、 员工干部要求辞职,需正式提出申请,由员工会办公室讨论通过,报主席团审批并在公司内进行通报。
2、 员工会成员给以开除处分须按以下程序执行:对于干事和副部长,由所在的部长提出,经分管副主席同意后,报院团委审批开除出员工会,并予以公布。对于部长,由员工会分管副主席提出,经主席同意后,报院团委审批开除并予以公布。对于主席团成员,由分管员工会院团委副书记提出,经员工会全体会议三分之二以上成员即开除出员工会,并公布。
3、 员工会各成员应严格自律,努力提高自身素质,维护员工会的形象,为员工会的自身建设贡献自己的力量。
4、 所有对员工会成员的奖惩将记入员工会工作档案。
5、 本条例自公布之日开始施行。
6、 本条例最终解释权归公司员工会。
六、公司团委指导员工会主要负责人
